Youtube作为当下国外最热门的视频平台,不论是用户量还是视频量都是以上亿作为单位。
因此这个平台给予视频创作者的奖励也十分丰富,这也使得很多国人想要通过youtube让自己实现月入万刀。
今天给大家分享一个不需要出镜,也不需要配音,只要借助两个工具和一个方法,就可以让自己在youtube上赚取到一笔非常不错的美元收入。
首先第一步,我们先打开:boxofficemojo.com,这是一个国外电影票房数据网站。
在这里我们可以找到当下最新、或者最受欢迎的国外电影,这样我们就可以知道哪一些电影是用户们最喜欢看的。

我们点击右上方的indices,这里展示的就是电影历史票房排名。
这些数据也就意味着关注的人非常多,只要我们借助这些影视制作成视频,就可以快速在youtube上引起高播放从而产生收益。

我们随意复制一个电影名称,比如《星球大战第七部》,记住一定要复制英文的电影标题。

第二步,打开youtube,把刚刚复制好的电影标题粘贴进去,进行搜索。
于是,你就可以看到有非常多有关于这部电影的视频,他们有的是精彩剪辑、有的是解说,那么这些都是可以成为我们使用的素材。

我们随意点开一个视频,并点击视频下方的分享,复制分享链接。

接着我们打开网站:ymp3.cc,这个网站能够帮助我们下载youtube上的视频,并且可以去除视频中自带的水印。
我们把刚刚复制的视频链接放进去,点击右侧箭头,再点击中间的下载,即可把视频保存在电脑中。

第三步,我们需要准备一些视频文案,这些文案我们可以利用工具来生成配音。
我们打开网站:www.imdb.com,这个一个类似于豆瓣的平台,在这里我们可以获取到影视相关的简介信息,我们在搜索栏上方输入电影名,并找到自己要的电影。

点击电影进入后,我们找到这部电影的剧情板块,再点击简介。

在这里我们就可以看到影视相关简介。

这些简介就可以成为我们做视频的文案,当然这些文案我们不可以直接拿来使用,因为如果出现相同文案的视频都会判定为抄袭。
这里有两种方法,第一种是自己创作,就是自己翻译成中文,重新改写后再翻译成英语。
还有一种非常简单的办法,直接使用工具创作伪原创内容。
打开网站:spinbot.com,这是一个能够把文章进行重写的网站,即使是英文也没有任何问题,我们就把剧情简介复制进去,然后点击basic,即可修改为全新内容,而且文章意思并不会有任何变化。

我们把整段简介修改完成后,就可以打开网站:voicemaker.in,这个网站可以进行AI配音。
我们只要把文案复制进去,然后选择左下角的语言,然后中间选择自己喜欢的声音类型,最后点击convert,就可以试听这段语音,如果觉得合适就可以点击下载。

在你准备好视频素材以及文案素材以后,我们就可以进入到第四步。
我们需要制作出完整的视频,那么就需要用到剪辑工具,我们打开剪映或者其他剪辑工具。
剪辑工具具体使用方法,大家可以自行去搜索相关的课程来学习,我们只要使用到一个功能就足够了,就是给视频增加镜像,这样可以实现画面翻转。
其他的只要画面和音频对齐并且配上字幕就足够了。

这样一个视频只需要几分钟就可以快速制作完成,并且不会有任何版权问题。
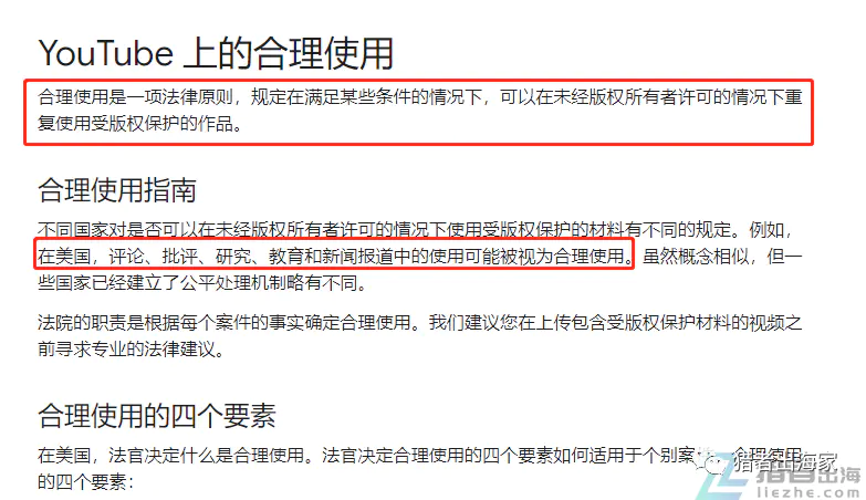
因为在youtube上对于版权是有诠释,如果是单独的播放完整版影视,确实存在版权问题,但是如果我们对影视进行解说点评的时候,我们是可以合理的使用这些带有版权的影视资源的。

最后我们就可以把做好的视频,通过youtube进行上传。
当然上传的时候,我们尽可能的把所有信息都改为英文,因为youtube是国外的平台,主要是美国用户居多,如果我们想要获得最大化收益,就必须要使用英文才能够吸引到外国人来观看我们的视频。

如果想要更快的通过youtube合作伙伴计划,那么就需要达到他们的条件才能通过申请。

只要你坚持不懈,利用这个方法去每天制作大量的视频并且发布出去,那么可以在短时间内通过计划并且让自己获得美元收入。
同时除了youtube上,你还可以翻译成中文,再投放到国内自媒体平台来获得双倍收入。
点击注册本站用户
声明:本站收集整理各大网赚平台的付费资源,仅提供资源分享,不提供任何的一对一教学指导,不提供任何收益保障,具体请自行分辨测试。
网站上传的百度网盘链接失效,购买网站资源或者开通网站会员有充值问题,可以联系站长,微信:bzt1166,其他问题请多看几遍购买的资源教程,就可以解决!

评论(0)